FT8393MDD1-DRB 是FMD推出的 原邊反饋(PSR)恒流/恒壓控制器,內部集成 650 V 功率 MOSFET,采用 SOP-7 封裝,目標功率 5 V/3.4 A(17 W)。最大亮點:無需光耦、無需 TL431、無需次級電流檢測,即可實現 ±3 % 恒壓精度、±5 % 恒流精度,輕松滿足 DoE Level VI 能效,專為 USB 快充、機頂盒輔助電源、無線路由器適配器而設計。
BOM 極簡:


| Pin | 名稱 | 描述 |
|---|---|---|
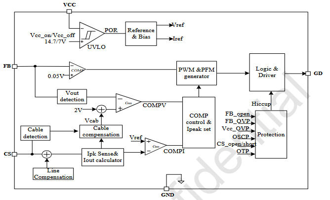
| 1 | VCC | 芯片電源 9-25 V,內部 14.7 V 啟動,7 V UVLO |
| 2 | FB | 輔助繞組分壓輸入,2 V 基準,內置線補 |
| 3 | NC | 懸空,Layout 做 1 mm 隔離 |
| 4 | CS | 原邊電流檢測,500 mV 閾值,350 ns LEB |
| 5,6 | DRAIN | 內部 650 V MOSFET 漏極,連續 1.4 A,峰值 4 A |
| 7 | GND | 信號地 + 功率地 |

關鍵模塊:
| 參數 | 數值 | 備注 |
|---|---|---|
| 啟動電流 | 3 μA | 1 MΩ 啟動電阻即可,待機 < 75 mW |
| 工作電流 | 0.4 mA | VCC 電容 10 μF 足夠 |
| 電流限制 | 500 mV | Rcs = 0.5 Ω → Ipks = 1 A |
| 過溫保護 | 155 ℃ | 10 ℃ 遲滯,自恢復 |
| 電纜補償 | 3 % 固定 | MDD1 后綴已固化,無需外調 |
| 傳導 EMI | 余量 > 6 dB | 抖頻 + 谷底導通 |

| 輸入電壓 | 115 VAC | 230 VAC |
|---|---|---|
| 平均效率 | 87.3 % | 87.9 % |
| 10 % 負載 | 81.2 % | 81.8 % |
| 待機功耗 | 68 mW | 74 mW |
| 輸出紋波 | 60 mV | 65 mV |
| 芯片溫升 | 38 ℃ | 35 ℃ |
深圳三佛科技提供技術支持,批量價格有優勢~
FT8393MDD1-DRB 用 一顆 SOP-7 芯片 + 2 顆電阻 + 1 顆電容 就把 17 W 快充做成“三無”產品:
無光耦、無 TL431、無次級電流檢測。
下次做 5 V 3.4 A 適配器,記?。?br/>“MDD1 一貼,BOM 省一半,認證一次過?!?/strong>