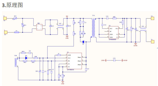
LP3798ESM(原邊PSR控制)+LP15R060S(同步整流)是一款“高功率密度”12V3A適配器組合,單顆ASOP6+SOP7即可輸出36W,峰值效率92.7%,空載功耗<67mW,單層PCB僅59×46mm,BOM不足40顆元件。它把傳統方案中的光耦、TL431、肖特基、啟動電阻全部省掉,通過內置650V SiC MOSFET與同步整流MOS,實現“三無一高”——無光耦、無補償、無吸收、高效率,特別適合小家電輔助電源、智能鎖、機頂盒、LED驅動等空間敏感型應用。


| 項目 | 數值 |
|---|---|
| 磁芯 | ETQ2316,PC95,Ae=74mm2 |
| 骨架 | 5+2+2,槽寬7.2mm |
| Lp | 1.1mH±8% |
| 匝比 | Np:Ns:Na=52:5:8 |
| 漏感 | <15μH |
| Bmax | 0.28T@90V/3A |
| 線規 | 0.31mm×65Ts(原邊),0.7mm×6.5Ts(次級) |

| 位號 | 器件 | 規格 | 備注 |
|---|---|---|---|
| U1 | LP3798ESM | ASOP6,650V SiC | 原邊PSR |
| U3 | LP15R060SD | SOP7,60V/15mΩ | 同步整流 |
| DB1 | WRMSB30M | 3A/1000V | 整流橋 |
| T1 | ETQ2316A | 1.1mH | 見上表 |
| EC1/2 | 27μF/400V | 10×16 | 高壓濾波 |
| EC6 | 1000μF/16V | 8×16 | 輸出濾波 |
| LF2 | UU9.8 12mH | 0.31×65Ts | 共模電感 |
| RT1 | 1.5D-9 | 冷態5Ω | 抑制浪涌 |
| RV1 | 10D561K | 560V | 雷擊保護 |

| 項目 | 傳統RCC | LP3798ESM+LP15R060S |
|---|---|---|
| 器件數量 | 45+ | 38 |
| 峰值效率 | 84% | 92.7% |
| 空載功耗 | 200mW | 67mW |
| 輸出紋波 | 300mV | 68mV |
| 單層PCB | 需雙面板 | 單層過EMI B |
| 調試 | 復雜 | 零調試 |
LP3798ESM+LP15R060SD用兩顆小封裝就把「650V SiC原邊PSR+60V同步整流」全部集成:
當適配器、小家電、智能鎖同時追求「體積最小、效率最高、認證最快」時,這套12V3A「拇指蓋電源」就是硬件工程師口袋里的「36W萬能充電器」~深圳三佛科技提供技術支持,批量價格有優勢